Third Party Arrangement Selection and Approval Policy
Fact box
- Policy owner: Chair, Quality Assurance Committee
- Policy category: Academic: Third Party Agreements
- Policy status: Approved
- Approval body: Academic Board
- Endorsement body: Quality Assurance Committee
- Related policies:
- Last amended: 24th Feb. 2026
- Relevant HESF:
Purpose
The purpose of this policy is to outline the criteria for the selection and approval of Third Party Arrangements (TPAs) entered into by Alphacrucis University College (AC).
Scope
This policy applies to all AC Higher Education (HE) and Vocational Education and Training (VET) TPAs delivering courses on AC’s behalf.
Policy
Definitions
For the purpose of this policy, the following definitions apply:
- ASQA (Australian Skills Quality Authority): The national regulator for the vocational education and training (VET) sector, responsible for ensuring providers comply with the standards for RTOs and relevant legislation.
- Due Diligence: The investigation and evaluation process undertaken by AC to assess the financial, operational, academic, and administrative suitability of a potential Third Party prior to selection and approval.
- ESOS Act: The Education Services for Overseas Students Act 2000, which governs the delivery of education services to international students in Australia.
- Expression of Interest (EOI): A formal submission made by a potential Third Party outlining its intention and capability to deliver services or programs on behalf of AC. An EOI can be lodged using the AC EOI Form.
- Material Change Notification: A formal notification submitted to TEQSA to inform them of significant changes in AC’s operations, including the establishment or termination of a TPA. To notify ASQA of the establishment or termination of a TPA, a notification must be lodged by AC to ASQA via ASQAnet.
- Memorandum of Understanding (MOU): A formal written agreement between AC and a Third Party that outlines the terms and expectations of the partnership.
- National Code 2018: The National Code of Practice for Providers of Education and Training to Overseas Students 2018. It outlines standards and obligations for education providers delivering to international students on a student visa.
- National Vocational Education and Training Regulator (Outcome Standards for Registered Training Organisations) Instrument 2025, National Vocational Education and Training Regulator (Compliance Standards for NVR Registered Training Organisations and Fit and Proper Person Requirements) Instrument 2025: The national standards that guide the delivery of vocational education and training (VET) by RTOs in Australia.
- Site Visit Checklist: A checklist outlining the outcome of a site inspection conducted by AC representatives to assess the Third Party's facilities and resources in order to satisfy AC that the third party facilities are fit for purpose for educational delivery.
- Tertiary Education Quality and Standards Agency (TEQSA): The national regulator for higher education in Australia, responsible for registering and evaluating the performance of higher education providers against the Higher Education Standards Framework.
- Third Party: An external individual or organisation (onshore or offshore) that AC has entered into a formal agreement with to deliver part or all of an AC-accredited course, and/or to provide services such as student support, recruitment, or infrastructure related to an AC course of study.
- Third Party Arrangement (TPA): An agreement where a Third Party (Higher Education or Vocational Education and Training) is engaged by AC to deliver accredited courses on AC’s behalf. These arrangements are subject to approval and monitoring and must comply with TEQSA and/or ASQA standards and be reported to TEQSA (HE TPAs)/ASQA (VET TPAs) upon establishment or termination.
Policy Statement
Third Party Selection and Approval Principles
- This policy defines procedures to regulate the selection and approval of both onshore and offshore Third Parties for the provision of academic programs, infrastructure, facilities and services.
- These Third Parties are governed by appropriate contracts or written agreements, whereby a Third Party delivers part or all of an AC course of study.
- AC is responsible for ensuring that delivery and administration of all AC programs by a Third Party meet the standards required. The negotiation, selection, and approval of all Third Parties must therefore ensure that appropriate provision is made for due diligence, compliance and risk management, and that the relevant legislation and standards can be met.
- All Third Party agreements must be approved and signed before they are implemented. AC will notify the relevant internal and external bodies immediately in the event of establishment or discontinuation of a Third Party.
- For information on the principles and procedures in relation to the implementation and management of TPAs, please refer to the Third Party Arrangement Implementation and Management Policy.
Criteria for Selection
- The broad criteria for Third Parties are listed below and will guide AC’s decision making when establishing new TPAs. A prospective Third Party may not necessarily be required to meet all criteria:
- a registered educational institution with a track record in quality educational delivery;
- if offshore, demonstrates a favourable regulatory environment in the host country;
- adequate investment and management arrangements;
- maintains appropriate facilities and infrastructure;
- employs qualified faculty and staff;
- demonstrates satisfactory student assurance and protection;
- provides effective student support services;
- maintains efficient and effective student management systems;
- demonstrates long term viability in the market;
- agrees to adhere to all requirements of AC policies and procedures;
- understands that AC retains control over all AC programs and courses (including responsibility for course curriculum). This includes:
- admission criteria, including language proficiency requirements;
- admission rules and practices – students will not be admitted and enrolled at the Third Party until they are admitted and enrolled by AC;
- credit transfer and Recognition of Prior Learning policies – transfer credit may be given for courses offered by the Third‑Party provider in accordance with AC rules and policies;
- assessment by the Third Party will be quality assured using AC grade descriptors, marking criteria, and monitoring processes;
- teaching and learning policies and practices;
- curriculum review.
- AC will only enter into a TPA if:
- the quality of education provision and student support services, and the vision, mission and values of the third party are compatible with AC values and …
- Doing so has strategic value for AC. Appropriate resourcing can be committed to ensure the necessary quality of oversight is sustained.
Memorandum of Understanding (MOU)
- AC will only enter into arrangements with Third Parties when their activities have been agreed to and an MOU is ratified and signed by the CEO or delegated authorised signatory.
- The MOU shall specify:
- The obligations and expectations of AC and the Third Party
- Processes and timeframes for review of the activities of the Third Party
- Termination conditions (immediate where failures to meet National Code 2018 or Migration Act 1958 requirements are encountered)
- Requirements for the Third Party to cooperate with TEQSA and/or ASQA and to provide accurate responses to requests about provision of services
- AC will make a decision on renewal of Third Party contracts based on the performance as deduced from the review of the activities of the Third Party.
Roles and Responsibilities
The following roles and responsibilities apply in relation to this policy:
- Academic Board: Academic Board is responsible for reviewing and granting final approval of TPA proposals and MOUs and authorising signing of MOUs by AC. Academic Board must inform Council of any new, amended or discontinued TPAs.
- Chair, Quality Assurance Committee: The QAC Chair is responsible for submitting Material Change Notifications to regulators to inform them of new or modified TPAs; as well as the overall implementation and oversight of this policy and leading regular review and revision of the policy in accordance with the Policy Development and Review Policy.
- Executive: Executive is responsible for reviewing and providing initial approval for Expressions of Interest and proposals for new or modified TPAs, including the approval of site visits and the development of a Memorandum of Understanding (MOU).
- Quality Assurance Committee (QAC): The QAC is responsible for reviewing Expressions of Interests from prospective Third Parties; and overseeing the implementation of approved TPAs.
- Third Party Applicant: Third Party Applicants are responsible for submitting an Expression of Interest; providing true and accurate information in order for AC to make an informed decision about the suitability of the Third Party Applicant; and participating in site visits and providing required documentation.
Related legislation
Higher Education Standards Framework: Standard 5.4
National Vocational Education and Training Regulator (Outcome Standards for Registered Training Organisations) Instrument 2025, National Vocational Education and Training Regulator (Compliance Standards for NVR Registered Training Organisations and Fit and Proper Person Requirements) Instrument 2025 Division 3, 17
The National Code of Practice for Providers of Education and Training to Overseas Students 2018 (National Code 2018)
ESOS Act
Related documents
- Third Party Expression of Interest (EOI) Form
- Third Party Site Visit Checklist
- Third Party Memorandum of Understanding
- Third Party Checklist Process
- AC Academic Quality Assurance Framework
Procedures
Third Party Arrangement Selection and Approval Policy
Procedure
Expression of Interest (EOI)
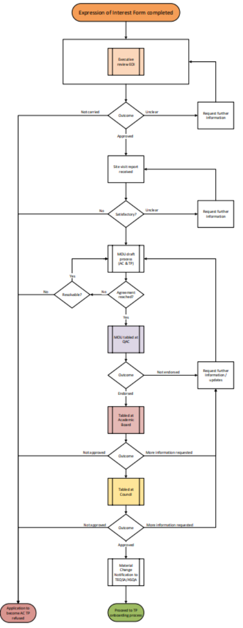
- An EOI by a Third Party is tabled at the Quality Assurance Committee using the AC EOI Form.
- If the Third Party is initially deemed to meet the broad Criteria for Selection, then the Quality Assurance Committee will recommend the TPA proposal to Executive for consideration and approval to proceed with a site visit.
- Executive considers the recommendation from the Quality Assurance Committee and if satisfied, approves a site visit to be undertaken.
Site Visit
- A site visit is then undertaken to ensure that the facilities, resources and values of the institution align to AC quality standards and core values.
- In the case of offshore delivery sites, the costs of the site visit are usually covered by the Third Party applicant.
MOU
- Assuming a satisfactory site visit, an MOU is developed between AC and the Third Party. MOUs will include (but not be limited to) information regarding:
- course(s), award(s) and mode(s) of delivery;
- teaching periods;
- status of students;
- staffing arrangements including responsibilities for staff selection, orientation, staff development and performance reviews;
- responsibilities for the delivery of subject content and assessment;
- responsibilities for the admission, enrolment, fee-invoicing, course completion and graduation of students;
- responsibilities for student support, access to academic skills support including English language, access to library materials and services, and IT support services;
- responsibilities for student welfare and wellbeing including health, counselling, specialised international student support as required under the ESOS Act, disability support, careers support and other support services to students;
- responsibilities for administration of student complaints, grievances, appeals and misconduct matters, including Academic Integrity;
- financial arrangements;
- branding and marketing;
- intellectual property;
- governance arrangements and quality assurance;
- provisions for withdrawal, phasing out or termination of the agreement including the management of consequences;
- processes for review.
Approval
- Executive tables the MOU at Academic Board via the Provost Report for review and approval. If approved by Academic Board, the MOU may be signed by AC.
- TPAs must not commence until the MOU has been signed by both parties.
- Academic Board must notify AC’s Council of any new TPAs
Regulatory Notification
- In case of a HE TPA, a Material Change Notification is submitted to TEQSA no later than 14 days after the signing of the MOU by both parties.
- In case of a VET TPA, AC notifies ASQA of any written agreement entered into for the delivery of services on its behalf within 30 calendar days of that agreement being entered into or prior to the obligations under the agreement taking effect, whichever occurs first, and within 30 calendar days of the agreement coming to an end.
Procedure for Modification to Third Parties
- If changes are required to an existing Third Party (for example, delivery of additional AC courses of study at an existing Third Party or the addition of another delivery site to an existing Third Party), the following procedure is required:
- Presentation of proposal to Executive which may include a MOU addendum (if required). If approved by Executive, a proposal is then made to Academic Board through the Quality Assurance Committee. A site visit may be required.
- If approved by AB, the Quality Assurance Committee proceeds with implementation of the proposal.
- Notification to TEQSA or ASQA through submission of a ‘Material Change Notification’ (if required).
- Academic Board notifies AC’s Council of any modifications to TPAs.
Review and Revision
This policy will be reviewed by the Chair of the Quality Assurance Committee on a regular basis in accordance with the Policy Development and Review Policy. Any proposed changes will be tabled at the approving committee for considering. Revisions will be communicated to all relevant stakeholder once approved.
Third Party Selection and Approval Process
